Comprehensive Training

關鍵詞(ci):大(da)(da)學(xue)生(sheng)創業模(mo)擬實(shi)(shi)訓(xun)(xun)實(shi)(shi)戰教(jiao)學(xue)平臺 大(da)(da)學(xue)生(sheng)創業實(shi)(shi)訓(xun)(xun)教(jiao)學(xue)軟(ruan)件 大(da)(da)學(xue)生(sheng)創業實(shi)(shi)訓(xun)(xun)教(jiao)學(xue)系統 大(da)(da)學(xue)生(sheng)創業實(shi)(shi)訓(xun)(xun)室解決方案
大(da)(da)學(xue)生(sheng)(sheng)(sheng)創業(ye)(ye)主(zhu)要是在校(xiao)大(da)(da)學(xue)生(sheng)(sheng)(sheng)和大(da)(da)學(xue)畢業(ye)(ye)生(sheng)(sheng)(sheng)群體(ti)組成,近(jin)年(nian)來大(da)(da)學(xue)生(sheng)(sheng)(sheng)創業(ye)(ye)問題越來越受(shou)社(she)會的(de)關注,因為大(da)(da)學(xue)生(sheng)(sheng)(sheng)屬(shu)于高級(ji)知識人群,并(bing)且經過(guo)多年(nian)的(de)教育以及背(bei)負(fu)著社(she)會的(de)種(zhong)種(zhong)期(qi)望,在社(she)會經濟(ji)繁(fan)榮發展的(de)同時,大(da)(da)學(xue)生(sheng)(sheng)(sheng)創業(ye)(ye)也成為大(da)(da)學(xue)生(sheng)(sheng)(sheng)就業(ye)(ye)之外的(de)新興的(de)現象。
大(da)學(xue)生(sheng)(sheng)創(chuang)(chuang)業群(qun)體(ti)主要由在校大(da)學(xue)生(sheng)(sheng)和畢(bi)業生(sheng)(sheng)組成,由于大(da)學(xue)擴招(zhao)引起(qi)大(da)學(xue)生(sheng)(sheng)就業等一系列問題,一部(bu)分大(da)學(xue)生(sheng)(sheng)通過創(chuang)(chuang)業形式實現就業,這部(bu)分大(da)學(xue)生(sheng)(sheng)具有高知識高學(xue)歷的特點,但(dan)是由于大(da)學(xue)生(sheng)(sheng)缺(que)乏相對應的社會經(jing)驗,所以需要全社會的關注和幫助。
根據(ju)人(ren)力資源(yuan)和社(she)會(hui)保障部的最新(xin)統(tong)計,2007年-2008年的就業狀(zhuang)況很不理想。所以好多大學生(sheng)都選擇創(chuang)業。
大學生(sheng)(sheng)創業(ye)逐漸被(bei)社(she)(she)會所承認(ren)和接(jie)受,同時也(ye)肩負(fu)著(zhu)提(ti)高大學生(sheng)(sheng)畢(bi)業(ye)就業(ye)率和社(she)(she)會穩定等的歷史使命。在高校(xiao)擴招之后越來越多大學生(sheng)(sheng)走出校(xiao)門的同時,大學生(sheng)(sheng)創業(ye)就成(cheng)為(wei)了大學生(sheng)(sheng)就業(ye)之外的一個社(she)(she)會新問題。
思(si)沃(wo)大(da)學(xue)生創業(ye)模擬(ni)(ni)實(shi)(shi)訓系統是一款重(zhong)點將理論和實(shi)(shi)踐、案(an)例分析相結合的模擬(ni)(ni)實(shi)(shi)訓實(shi)(shi)戰平臺(tai)教(jiao)學(xue)軟件。為滿足高校的教(jiao)學(xue)需求,本公(gong)司(si)提供創業(ye)實(shi)(shi)訓室解決(jue)方案(an)。
用(yong)戶對象:本教學軟件適用(yong)于各專業大學生創業的模擬實訓。
軟件教學(xue)方式(shi):理論學(xue)習與案(an)例實踐相結合,將實驗(yan)考(kao)核與教學(xue)考(kao)核系(xi)統(tong)相結合。
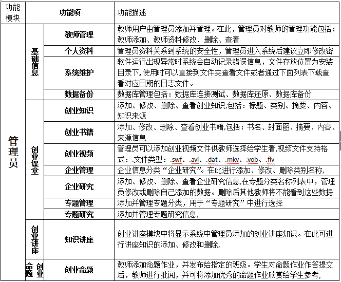
軟(ruan)件(jian)的(de)(de)功(gong)能(neng)概述(shu):軟(ruan)件(jian)分管(guan)(guan)(guan)理員、教(jiao)(jiao)師(shi)和學(xue)(xue)生三(san)個(ge)用戶角色。管(guan)(guan)(guan)理員負(fu)(fu)責(ze)對(dui)(dui)教(jiao)(jiao)師(shi)的(de)(de)添加(jia)管(guan)(guan)(guan)理及基礎(chu)數據(ju)的(de)(de)添加(jia)。教(jiao)(jiao)師(shi)負(fu)(fu)責(ze)對(dui)(dui)學(xue)(xue)生的(de)(de)管(guan)(guan)(guan)理以及對(dui)(dui)實(shi)驗的(de)(de)總體(ti)掌(zhang)控。
學生端模擬現(xian)實創業(ye)的步驟(zou)及相關流(liu)程進行(xing)創業(ye)實驗(yan)。
學生(sheng)端模擬現實創(chuang)業(ye)的(de)步驟及相關流程進行(xing)創(chuang)業(ye)實驗。
思沃大(da)(da)學(xue)生(sheng)(sheng)(sheng)(sheng)創(chuang)(chuang)(chuang)(chuang)業(ye)(ye)模(mo)(mo)擬實訓(xun)平臺系(xi)(xi)統(tong)從大(da)(da)學(xue)生(sheng)(sheng)(sheng)(sheng)創(chuang)(chuang)(chuang)(chuang)業(ye)(ye)的(de)現狀(zhuang)分析,將創(chuang)(chuang)(chuang)(chuang)業(ye)(ye)教(jiao)育的(de)內容以(yi)及(ji)(ji)(ji)因素(su)滲(shen)透在(zai)專業(ye)(ye)實踐教(jiao)學(xue)中,并根據創(chuang)(chuang)(chuang)(chuang)業(ye)(ye)教(jiao)育的(de)目標及(ji)(ji)(ji)內容設置較完善的(de)創(chuang)(chuang)(chuang)(chuang)業(ye)(ye)實踐體系(xi)(xi)。軟件模(mo)(mo)擬交互思想,采用國際(ji)先進的(de)計算機(ji)仿真(zhen)技術,仿真(zhen)模(mo)(mo)擬虛(xu)擬市(shi)場環境、市(shi)場調(diao)查以(yi)及(ji)(ji)(ji)整(zheng)(zheng)個(ge)市(shi)場競(jing)爭結構。學(xue)生(sheng)(sheng)(sheng)(sheng)通(tong)過(guo)軟件學(xue)習創(chuang)(chuang)(chuang)(chuang)業(ye)(ye)心(xin)理學(xue)、創(chuang)(chuang)(chuang)(chuang)業(ye)(ye)講堂、網上創(chuang)(chuang)(chuang)(chuang)業(ye)(ye)、創(chuang)(chuang)(chuang)(chuang)業(ye)(ye)準備等創(chuang)(chuang)(chuang)(chuang)業(ye)(ye)知識,撰寫一份創(chuang)(chuang)(chuang)(chuang)業(ye)(ye)計劃書(shu),投(tou)入(ru)到創(chuang)(chuang)(chuang)(chuang)業(ye)(ye)實戰中。創(chuang)(chuang)(chuang)(chuang)業(ye)(ye)實戰分為公(gong)司(si)注(zhu)冊和(he)實戰運營。公(gong)司(si)注(zhu)冊采用Flash動畫模(mo)(mo)式(shi),模(mo)(mo)擬公(gong)司(si)注(zhu)冊的(de)整(zheng)(zheng)個(ge)流程。實戰運營是整(zheng)(zheng)個(ge)系(xi)(xi)統(tong)的(de)主體,將全國分為七個(ge)區(qu)域(yu)(yu):東北地(di)區(qu)、華北地(di)區(qu)、西(xi)北地(di)區(qu)、華東地(di)區(qu)、西(xi)南地(di)區(qu)、華中地(di)區(qu)、華南地(di)區(qu)。系(xi)(xi)統(tong)模(mo)(mo)擬公(gong)司(si)內部與外在(zai)市(shi)場之間的(de)矛盾,創(chuang)(chuang)(chuang)(chuang)業(ye)(ye)者通(tong)過(guo)各(ge)種調(diao)查、決策解決企業(ye)(ye)市(shi)場運營過(guo)程中可能遇(yu)到的(de)各(ge)種情況。在(zai)區(qu)域(yu)(yu)需求(qiu)飽和(he)后擴大(da)(da)市(shi)場,對其(qi)中出現的(de)問題和(he)運營結果進行分析與評(ping)估,培養(yang)大(da)(da)學(xue)生(sheng)(sheng)(sheng)(sheng)正確(que)的(de)人生(sheng)(sheng)(sheng)(sheng)觀、價值觀、就業(ye)(ye)觀,提高大(da)(da)學(xue)生(sheng)(sheng)(sheng)(sheng)勇于(yu)創(chuang)(chuang)(chuang)(chuang)業(ye)(ye)的(de)精神,讓大(da)(da)學(xue)生(sheng)(sheng)(sheng)(sheng)有(you)良好(hao)的(de)創(chuang)(chuang)(chuang)(chuang)業(ye)(ye)意識,增強大(da)(da)學(xue)生(sheng)(sheng)(sheng)(sheng)自主創(chuang)(chuang)(chuang)(chuang)業(ye)(ye)能力。
本教學(xue)系統主要功能特色:
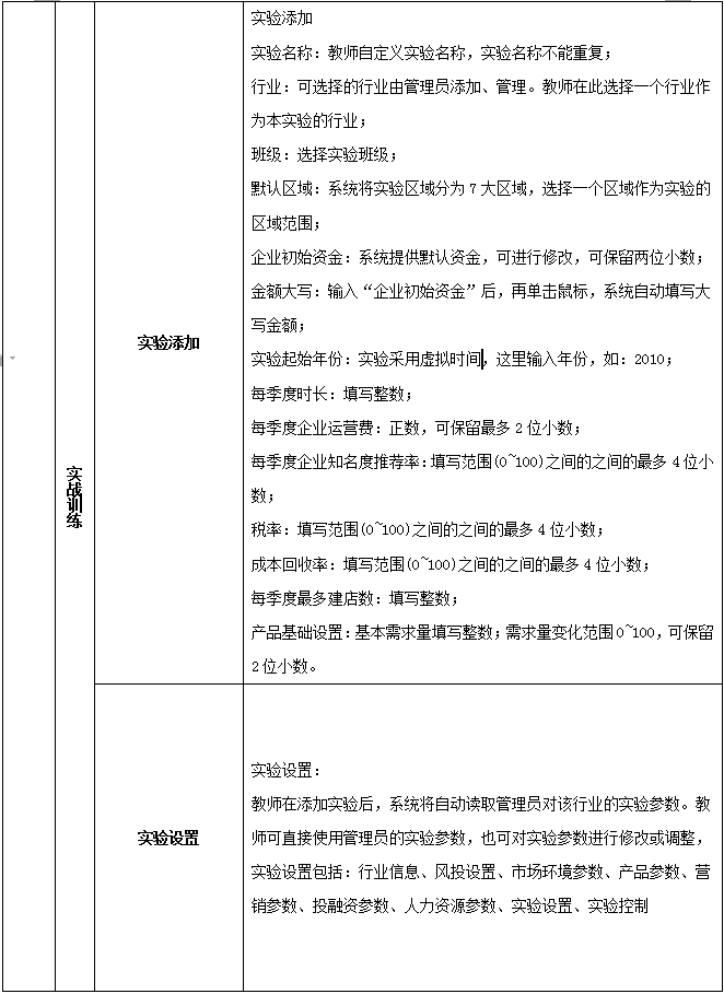
1、以LASH動(dong)畫形式模(mo)擬公司(si)工商注(zhu)冊(ce)流(liu)程。公司(si)基(ji)本信(xin)(xin)息(xi)包括公司(si)名(ming)稱,年份,品牌、商標、所在(zai)區域、擴張(zhang)區域、流(liu)動(dong)資(zi)金(jin)、風險投資(zi)、投資(zi)情(qing)況(kuang)、融資(zi)情(qing)況(kuang)、信(xin)(xin)用(yong)等級、品牌知名(ming)度(du)、倉庫(ku)信(xin)(xin)息(xi)(面積/最大存量(liang)(liang)/單位管理(li)費(fei))、產品庫(ku)存(每(mei)一種產品的(de)(de)庫(ku)存數量(liang)(liang))、當前(qian)季(ji)度(du)的(de)(de)訂(ding)單執行情(qing)況(kuang)(總(zong)訂(ding)單/已執行)、自建店數量(liang)(liang)、當前(qian)正在(zai)提供的(de)(de)服務、技術研發情(qing)況(kuang)(已研發的(de)(de)技術/研發時間[哪年哪季(ji)度(du)])、生(sheng)產線(生(sheng)產線名(ming)稱/檔(dang)次)、公司(si)員工(管理(li)層人(ren)數/生(sheng)產線工人(ren)人(ren)數)等等。
2、包(bao)含創(chuang)業(ye)(ye)理(li)論(lun)(lun)知(zhi)識的(de)學習和創(chuang)業(ye)(ye)實(shi)戰訓練。創(chuang)業(ye)(ye)理(li)論(lun)(lun)知(zhi)識包(bao)括測評系統、創(chuang)業(ye)(ye)課堂、創(chuang)業(ye)(ye)講談、創(chuang)業(ye)(ye)命題、創(chuang)業(ye)(ye)計劃(hua)書、法規知(zhi)識、網上創(chuang)業(ye)(ye)、創(chuang)業(ye)(ye)準備、創(chuang)業(ye)(ye)論(lun)(lun)壇。創(chuang)業(ye)(ye)實(shi)戰訓練包(bao)含選擇行(xing)業(ye)(ye)、注(zhu)冊公司、人(ren)員招聘、產品戰略策劃(hua)、產品生產、渠道(dao)銷(xiao)售、促銷(xiao)、備貨運(yun)送等內容。
3、企業(ye)經營(ying)管理:了(le)解企業(ye)實時(shi)狀況、工(gong)商行政事務處理、人(ren)(ren)員招聘、工(gong)資福利、公(gong)司制(zhi)度、員工(gong)培訓、人(ren)(ren)員流動(dong)等(deng)人(ren)(ren)事管理策(ce)略
4、企業(ye)投(tou)(tou)融資(zi)管(guan)理:系統必須含有投(tou)(tou)融資(zi)模塊,了解(jie)操作企業(ye)的基本投(tou)(tou)資(zi)和融資(zi)手段(duan),模塊包括:銀行存款、銀行貸(dai)款、企業(ye)間借貸(dai)、民間借貸(dai)、私幕股權。另外還含有風(feng)(feng)險投(tou)(tou)資(zi)模塊,在審核計(ji)劃書后做出評(ping)價和評(ping)分,由教師(shi)設置是否給(gei)(gei)予(yu)風(feng)(feng)險投(tou)(tou)資(zi),以及金額。設置后系統自動給(gei)(gei)相(xiang)應企業(ye)發送反饋信息,接受并給(gei)(gei)予(yu)風(feng)(feng)投(tou)(tou)的企業(ye)前來簽訂風(feng)(feng)投(tou)(tou)協議領取風(feng)(feng)投(tou)(tou)資(zi)金
5、系(xi)統具(ju)有自動(dong)計(ji)分和手動(dong)評分功能(neng)。自動(dong)計(ji)分以各方面排(pai)(pai)(pai)名(ming)(ming)(ming)(ming)的形式,包括資(zi)金排(pai)(pai)(pai)名(ming)(ming)(ming)(ming)、銷(xiao)售排(pai)(pai)(pai)名(ming)(ming)(ming)(ming)、知名(ming)(ming)(ming)(ming)度排(pai)(pai)(pai)名(ming)(ming)(ming)(ming)、利潤排(pai)(pai)(pai)名(ming)(ming)(ming)(ming)、投資(zi)收益排(pai)(pai)(pai)名(ming)(ming)(ming)(ming)、廣告設計(ji)排(pai)(pai)(pai)名(ming)(ming)(ming)(ming)、市(shi)場占有率排(pai)(pai)(pai)名(ming)(ming)(ming)(ming)、美譽度排(pai)(pai)(pai)名(ming)(ming)(ming)(ming)、投融(rong)資(zi)收益排(pai)(pai)(pai)名(ming)(ming)(ming)(ming)、累計(ji)繳稅排(pai)(pai)(pai)名(ming)(ming)(ming)(ming)、綜合(he)排(pai)(pai)(pai)名(ming)(ming)(ming)(ming)等。教師(shi)可(ke)以批閱學生所提(ti)交的計(ji)劃書、廣告設計(ji)、市(shi)場調查(cha)分析(xi)、公司(si)制度等。
6、系(xi)統(tong)提供(gong)超過十個行業的相關參(can)(can)數(shu)(shu)(shu)(shu)(消費者(zhe)(zhe)特征、 類(lei)(lei)別(bie) 、消費者(zhe)(zhe)特征、消費者(zhe)(zhe)構(gou)成參(can)(can)數(shu)(shu)(shu)(shu)、消費者(zhe)(zhe)偏好參(can)(can)數(shu)(shu)(shu)(shu)、產(chan)(chan)(chan)品(pin)屬性類(lei)(lei)別(bie)、產(chan)(chan)(chan)品(pin)屬性類(lei)(lei)別(bie)參(can)(can)數(shu)(shu)(shu)(shu)、產(chan)(chan)(chan)品(pin)屬性、產(chan)(chan)(chan)品(pin)屬性參(can)(can)數(shu)(shu)(shu)(shu)、生(sheng)產(chan)(chan)(chan)線(xian)類(lei)(lei)型(xing)(xing)(xing)、生(sheng)產(chan)(chan)(chan)線(xian)類(lei)(lei)型(xing)(xing)(xing) 參(can)(can)數(shu)(shu)(shu)(shu)、行業參(can)(can)數(shu)(shu)(shu)(shu) 、運行參(can)(can)數(shu)(shu)(shu)(shu)、區域參(can)(can)數(shu)(shu)(shu)(shu) 、購買參(can)(can)數(shu)(shu)(shu)(shu) 、經濟參(can)(can)數(shu)(shu)(shu)(shu)、渠(qu)道類(lei)(lei)型(xing)(xing)(xing)、渠(qu)道參(can)(can)數(shu)(shu)(shu)(shu)、促銷類(lei)(lei)型(xing)(xing)(xing)、促銷參(can)(can)數(shu)(shu)(shu)(shu)、廣告規(gui)格、廣告媒體、廣告參(can)(can)數(shu)(shu)(shu)(shu)、服務類(lei)(lei)型(xing)(xing)(xing)、服務參(can)(can)數(shu)(shu)(shu)(shu)、市場調查參(can)(can)數(shu)(shu)(shu)(shu)、宏觀(guan)社會(hui)信息、行業動態信息、背景案例信息)。