Finance

仿真(zhen)中國金(jin)(jin)融(rong)(rong)(rong)(rong)市場(chang),利用計算機技(ji)術開發(fa)虛(xu)擬市場(chang)經(jing)濟(ji)(ji)環境,以(yi)(yi)實(shi)(shi)(shi)(shi)體(ti)項(xiang)(xiang)(xiang)目投(tou)(tou)(tou)資(zi)(zi)(zi)為目的(de)(de)(de),涵蓋項(xiang)(xiang)(xiang)目投(tou)(tou)(tou)融(rong)(rong)(rong)(rong)資(zi)(zi)(zi)決(jue)(jue)(jue)策(ce)(ce)中涉及的(de)(de)(de)主要(yao)理論和(he)方法(fa),注(zhu)重(zhong)理論與實(shi)(shi)(shi)(shi)際相結合,正確(que)的(de)(de)(de)把握金(jin)(jin)融(rong)(rong)(rong)(rong)決(jue)(jue)(jue)策(ce)(ce)。通過投(tou)(tou)(tou)資(zi)(zi)(zi)決(jue)(jue)(jue)策(ce)(ce)、不確(que)定性(xing)分析、風(feng)險分析、融(rong)(rong)(rong)(rong)資(zi)(zi)(zi)方案的(de)(de)(de)相關(guan)分析、項(xiang)(xiang)(xiang)目評價以(yi)(yi)及針對具(ju)體(ti)行(xing)業(ye)(ye)的(de)(de)(de)投(tou)(tou)(tou)融(rong)(rong)(rong)(rong)資(zi)(zi)(zi)決(jue)(jue)(jue)策(ce)(ce),融(rong)(rong)(rong)(rong)入近年來(lai)我國基(ji)礎設施建設、房(fang)地產(chan)、公共(gong)事(shi)業(ye)(ye)項(xiang)(xiang)(xiang)目和(he)中外合資(zi)(zi)(zi)項(xiang)(xiang)(xiang)目的(de)(de)(de)投(tou)(tou)(tou)融(rong)(rong)(rong)(rong)資(zi)(zi)(zi)決(jue)(jue)(jue)策(ce)(ce)實(shi)(shi)(shi)(shi)踐(jian)新(xin)聞來(lai)影(ying)響股市、債券、基(ji)金(jin)(jin)等虛(xu)擬金(jin)(jin)融(rong)(rong)(rong)(rong)市場(chang),充(chong)分體(ti)現(xian)在投(tou)(tou)(tou)融(rong)(rong)(rong)(rong)資(zi)(zi)(zi)決(jue)(jue)(jue)策(ce)(ce)教(jiao)學實(shi)(shi)(shi)(shi)踐(jian)領域的(de)(de)(de)前瞻性(xing)、內容的(de)(de)(de)新(xin)穎(ying)性(xing)以(yi)(yi)及方法(fa)的(de)(de)(de)實(shi)(shi)(shi)(shi)用性(xing)。企業(ye)(ye)投(tou)(tou)(tou)融(rong)(rong)(rong)(rong)資(zi)(zi)(zi)是企業(ye)(ye)的(de)(de)(de)財務行(xing)為,其決(jue)(jue)(jue)策(ce)(ce)就(jiu)是企業(ye)(ye)的(de)(de)(de)財務戰(zhan)略。本(ben)軟件就(jiu)是為了讓(rang)學生(sheng)熟悉銀(yin)行(xing)貸(dai)款、企業(ye)(ye)間(jian)(jian)貸(dai)款、民間(jian)(jian)貸(dai)款、私募股權、企業(ye)(ye)上(shang)市等融(rong)(rong)(rong)(rong)資(zi)(zi)(zi)手段和(he)銀(yin)行(xing)存款、債券、股票、基(ji)金(jin)(jin)、融(rong)(rong)(rong)(rong)資(zi)(zi)(zi)融(rong)(rong)(rong)(rong)券和(he)房(fang)地產(chan)投(tou)(tou)(tou)資(zi)(zi)(zi)等投(tou)(tou)(tou)資(zi)(zi)(zi)方案,熟悉各(ge)種投(tou)(tou)(tou)資(zi)(zi)(zi)和(he)融(rong)(rong)(rong)(rong)資(zi)(zi)(zi)方案分析,使學生(sheng)更深(shen)的(de)(de)(de)理解(jie)投(tou)(tou)(tou)融(rong)(rong)(rong)(rong)資(zi)(zi)(zi)各(ge)種工具(ju)的(de)(de)(de)使用。 并且通過融(rong)(rong)(rong)(rong)資(zi)(zi)(zi)和(he)各(ge)種虛(xu)擬經(jing)濟(ji)(ji)的(de)(de)(de)投(tou)(tou)(tou)資(zi)(zi)(zi),可以(yi)(yi)獲得更多的(de)(de)(de)流動資(zi)(zi)(zi)金(jin)(jin),投(tou)(tou)(tou)入到企業(ye)(ye)的(de)(de)(de)實(shi)(shi)(shi)(shi)體(ti)經(jing)濟(ji)(ji)發(fa)展中,從而擴大企業(ye)(ye)的(de)(de)(de)整體(ti)規模(mo)。
軟(ruan)件分(fen)為管(guan)理(li)(li)員、教師(shi)(shi)和學(xue)生三(san)層管(guan)理(li)(li)結構。管(guan)理(li)(li)員除管(guan)理(li)(li)教師(shi)(shi)賬號(hao),還需輔助教師(shi)(shi)進行實(shi)驗基(ji)礎數(shu)據的(de)設置以及系(xi)統的(de)管(guan)理(li)(li)維(wei)護工(gong)作。教師(shi)(shi)是實(shi)驗的(de)發起者,設置虛(xu)擬環(huan)境參數(shu),可實(shi)時查看學(xue)生的(de)實(shi)驗情況。
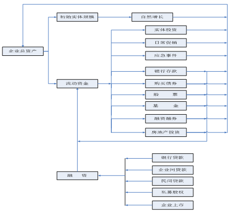
軟件結構圖:
功能模塊:


投(tou)融資(zi)(zi)(zi)(zi)決策實(shi)驗是(shi)由學生(sheng)扮演各種(zhong)企(qi)業,教師給定(ding)企(qi)業的初始(shi)資(zi)(zi)(zi)(zi)金(jin),分(fen)為固(gu)定(ding)資(zi)(zi)(zi)(zi)產和流動(dong)資(zi)(zi)(zi)(zi)金(jin)兩部分(fen),學生(sheng)可以合理分(fen)配流動(dong)資(zi)(zi)(zi)(zi)金(jin),利用(yong)銀(yin)行(xing)存款、銀(yin)行(xing)貸款、債券、股票、基(ji)金(jin)、融資(zi)(zi)(zi)(zi)融券、房(fang)地(di)產、企(qi)業間貸款、民間貸款、私募股權、企(qi)業上市等投(tou)融資(zi)(zi)(zi)(zi)手段,積累實(shi)體(ti)投(tou)資(zi)(zi)(zi)(zi)資(zi)(zi)(zi)(zi)金(jin)。

資金流:

1.軟(ruan)件結構(gou)簡單,內(nei)容豐富(fu)
系(xi)統實訓內容主要模(mo)塊包(bao)(bao)括市(shi)場(chang)環境、實體投(tou)(tou)資(zi)(zi)(zi)、融(rong)資(zi)(zi)(zi)、投(tou)(tou)資(zi)(zi)(zi)報告(gao)以及財務報告(gao)。通過投(tou)(tou)資(zi)(zi)(zi)和融(rong)資(zi)(zi)(zi)兩類決策(ce)積累資(zi)(zi)(zi)金,最終進(jin)行(xing)實體投(tou)(tou)資(zi)(zi)(zi)。軟(ruan)件中包(bao)(bao)含所(suo)有的(de)投(tou)(tou)融(rong)資(zi)(zi)(zi)方法,包(bao)(bao)括:投(tou)(tou)資(zi)(zi)(zi)中的(de)銀行(xing)貸款、債權、股(gu)票、基金、融(rong)資(zi)(zi)(zi)融(rong)券、房地產,融(rong)資(zi)(zi)(zi)中的(de)銀行(xing)貸款、企(qi)業間貸款、民間貸款、私(si)募股(gu)權、企(qi)業上市(shi)。
2.清(qing)晰的債權、股票(piao)、基金走勢圖
隨著宏觀因素、交(jiao)易因素以及(ji)新聞因素的影(ying)響,債(zhai)權、股票(piao)、基(ji)金的價格隨之變(bian)化。系統(tong)根據內置函數(shu)顯(xian)示債(zhai)權、股票(piao)和基(ji)金的周(zhou)期走勢圖(tu)。通過條件(jian)搜索(suo)查看周(zhou)期走勢圖(tu),結合影(ying)響因素準確的分析變(bian)化趨勢。
3.財(cai)務自動統計(ji)
提供財(cai)務(wu)報告模塊,包含財(cai)務(wu)統(tong)(tong)(tong)計、財(cai)務(wu)明(ming)(ming)細(xi)(xi)(xi)(xi)、融(rong)資(zi)(zi)明(ming)(ming)細(xi)(xi)(xi)(xi)、投資(zi)(zi)明(ming)(ming)細(xi)(xi)(xi)(xi)。系統(tong)(tong)(tong)自動統(tong)(tong)(tong)計并顯示財(cai)務(wu)的收(shou)支圖、財(cai)務(wu)明(ming)(ming)細(xi)(xi)(xi)(xi)、實體資(zi)(zi)金明(ming)(ming)細(xi)(xi)(xi)(xi)、流(liu)動資(zi)(zi)金明(ming)(ming)細(xi)(xi)(xi)(xi)以及投融(rong)資(zi)(zi)明(ming)(ming)細(xi)(xi)(xi)(xi)。實驗者可隨時查看財(cai)務(wu)統(tong)(tong)(tong)計,便于掌(zhang)握資(zi)(zi)金的流(liu)入(ru)、流(liu)出。
4.注重教學(xue)實踐,仿真市場環境
現(xian)代化的(de)教學(xue)方(fang)法,將(jiang)所學(xue)的(de)金融知識(shi)運用(yong)到模(mo)擬實(shi)踐(jian)中(zhong)(zhong)。通過(guo)某種算法將(jiang)現(xian)實(shi)中(zhong)(zhong)各指標(biao)(biao)變(bian)化情況(kuang)模(mo)擬出來,查看宏觀(guan)指標(biao)(biao):GDP增長率走勢(shi)圖(tu)(tu)、當年利率走勢(shi)圖(tu)(tu)、通貨(huo)膨脹率走勢(shi)圖(tu)(tu)、信(xin)貸額(e)度(du)調整率走勢(shi)圖(tu)(tu)、原油價格走勢(shi)圖(tu)(tu)、匯率走勢(shi)圖(tu)(tu)等(deng),讓學(xue)生了(le)解整個市場環(huan)境的(de)變(bian)化情況(kuang)。
5.開放(fang)式的管理機制
提供教師(shi)(shi)管理(li)員共同管理(li)實(shi)驗(yan)(yan)基礎數據,教師(shi)(shi)端(duan)可(ke)以(yi)手動控(kong)制實(shi)驗(yan)(yan)的開啟、暫(zan)停(ting)。實(shi)驗(yan)(yan)中教師(shi)(shi)可(ke)實(shi)時查看實(shi)驗(yan)(yan)操(cao)作日志、得分、企業排名(ming)等實(shi)驗(yan)(yan)相關過程數據。在實(shi)驗(yan)(yan)過程中,教師(shi)(shi)可(ke)添(tian)加投資項目(mu)以(yi)及審批(pi)企業上市實(shi)驗(yan)(yan)的控(kong)制。