Finance Major

關(guan)鍵(jian)詞(ci):商(shang)(shang)(shang)業(ye)銀(yin)行(xing)模擬實(shi)訓(xun)平(ping)臺系統 商(shang)(shang)(shang)業(ye)銀(yin)行(xing)實(shi)訓(xun)教(jiao)學軟件 商(shang)(shang)(shang)業(ye)銀(yin)行(xing)實(shi)訓(xun)教(jiao)學平(ping)臺 商(shang)(shang)(shang)業(ye)銀(yin)行(xing)教(jiao)學系統 商(shang)(shang)(shang)業(ye)銀(yin)行(xing)實(shi)訓(xun)室解決(jue)方(fang)案
1、系統能實現的目標和(he)功(gong)能
《思沃商(shang)(shang)業(ye)(ye)(ye)(ye)(ye)銀(yin)(yin)(yin)行(xing)(xing)(xing)(xing)(xing)(xing)(xing)模擬(ni)實(shi)(shi)(shi)(shi)訓系統(tong)》完全按照商(shang)(shang)業(ye)(ye)(ye)(ye)(ye)銀(yin)(yin)(yin)行(xing)(xing)(xing)(xing)(xing)(xing)(xing)會計(ji)核算方(fang)法并結(jie)合金(jin)融(rong)銀(yin)(yin)(yin)行(xing)(xing)(xing)(xing)(xing)(xing)(xing)專(zhuan)業(ye)(ye)(ye)(ye)(ye)實(shi)(shi)(shi)(shi)訓室解(jie)決方(fang)案開發而(er)成(cheng),模擬(ni)幾近真實(shi)(shi)(shi)(shi)的(de)(de)商(shang)(shang)業(ye)(ye)(ye)(ye)(ye)銀(yin)(yin)(yin)行(xing)(xing)(xing)(xing)(xing)(xing)(xing)經營環(huan)境。該實(shi)(shi)(shi)(shi)訓平(ping)臺教(jiao)(jiao)學(xue)(xue)軟件設計(ji)開發充分體現商(shang)(shang)業(ye)(ye)(ye)(ye)(ye)銀(yin)(yin)(yin)行(xing)(xing)(xing)(xing)(xing)(xing)(xing)的(de)(de)綜合柜員(yuan)制,模擬(ni)銀(yin)(yin)(yin)行(xing)(xing)(xing)(xing)(xing)(xing)(xing)的(de)(de)個人(ren)業(ye)(ye)(ye)(ye)(ye)務(wu)(wu)(wu)(wu)(wu)(wu)(wu)(wu)(wu)、對(dui)公業(ye)(ye)(ye)(ye)(ye)務(wu)(wu)(wu)(wu)(wu)(wu)(wu)(wu)(wu)、網上銀(yin)(yin)(yin)行(xing)(xing)(xing)(xing)(xing)(xing)(xing)業(ye)(ye)(ye)(ye)(ye)務(wu)(wu)(wu)(wu)(wu)(wu)(wu)(wu)(wu),模仿銀(yin)(yin)(yin)行(xing)(xing)(xing)(xing)(xing)(xing)(xing)組(zu)織結(jie)構(gou)(總行(xing)(xing)(xing)(xing)(xing)(xing)(xing)由(you)(you)(you)若干分行(xing)(xing)(xing)(xing)(xing)(xing)(xing)構(gou)成(cheng),分行(xing)(xing)(xing)(xing)(xing)(xing)(xing)由(you)(you)(you)若干支(zhi)(zhi)行(xing)(xing)(xing)(xing)(xing)(xing)(xing)組(zu)成(cheng))。由(you)(you)(you)教(jiao)(jiao)師(shi)建(jian)立(li)一(yi)個模擬(ni)的(de)(de)商(shang)(shang)業(ye)(ye)(ye)(ye)(ye)銀(yin)(yin)(yin)行(xing)(xing)(xing)(xing)(xing)(xing)(xing)實(shi)(shi)(shi)(shi)驗(yan)項目,并為該實(shi)(shi)(shi)(shi)驗(yan)項目配置實(shi)(shi)(shi)(shi)驗(yan)環(huan)境,設置實(shi)(shi)(shi)(shi)驗(yan)參(can)數,統(tong)一(yi)控制實(shi)(shi)(shi)(shi)驗(yan)進程(cheng)。學(xue)(xue)生(sheng)在教(jiao)(jiao)師(shi)搭建(jian)的(de)(de)商(shang)(shang)業(ye)(ye)(ye)(ye)(ye)銀(yin)(yin)(yin)行(xing)(xing)(xing)(xing)(xing)(xing)(xing)教(jiao)(jiao)學(xue)(xue)實(shi)(shi)(shi)(shi)驗(yan)環(huan)境平(ping)臺中,通(tong)過扮(ban)(ban)演綜合角(jiao)色、柜員(yuan)角(jiao)色來開展各項個人(ren)業(ye)(ye)(ye)(ye)(ye)務(wu)(wu)(wu)(wu)(wu)(wu)(wu)(wu)(wu)(存款(kuan)業(ye)(ye)(ye)(ye)(ye)務(wu)(wu)(wu)(wu)(wu)(wu)(wu)(wu)(wu)、銀(yin)(yin)(yin)行(xing)(xing)(xing)(xing)(xing)(xing)(xing)卡業(ye)(ye)(ye)(ye)(ye)務(wu)(wu)(wu)(wu)(wu)(wu)(wu)(wu)(wu)、貸款(kuan)業(ye)(ye)(ye)(ye)(ye)務(wu)(wu)(wu)(wu)(wu)(wu)(wu)(wu)(wu)、匯款(kuan)業(ye)(ye)(ye)(ye)(ye)務(wu)(wu)(wu)(wu)(wu)(wu)(wu)(wu)(wu)、外匯業(ye)(ye)(ye)(ye)(ye)務(wu)(wu)(wu)(wu)(wu)(wu)(wu)(wu)(wu)、代理(li)(li)業(ye)(ye)(ye)(ye)(ye)務(wu)(wu)(wu)(wu)(wu)(wu)(wu)(wu)(wu))、對(dui)公業(ye)(ye)(ye)(ye)(ye)務(wu)(wu)(wu)(wu)(wu)(wu)(wu)(wu)(wu)(存款(kuan)業(ye)(ye)(ye)(ye)(ye)務(wu)(wu)(wu)(wu)(wu)(wu)(wu)(wu)(wu)、貸款(kuan)業(ye)(ye)(ye)(ye)(ye)務(wu)(wu)(wu)(wu)(wu)(wu)(wu)(wu)(wu)、人(ren)民幣(bi)支(zhi)(zhi)付結(jie)算服務(wu)(wu)(wu)(wu)(wu)(wu)(wu)(wu)(wu)業(ye)(ye)(ye)(ye)(ye)務(wu)(wu)(wu)(wu)(wu)(wu)(wu)(wu)(wu))。在學(xue)(xue)生(sheng)開始實(shi)(shi)(shi)(shi)驗(yan)操(cao)(cao)作(zuo)之前,首先由(you)(you)(you)扮(ban)(ban)演綜合角(jiao)色的(de)(de)學(xue)(xue)生(sheng)進行(xing)(xing)(xing)(xing)(xing)(xing)(xing)實(shi)(shi)(shi)(shi)驗(yan)準(zhun)備(bei)工作(zuo),然(ran)后由(you)(you)(you)扮(ban)(ban)演柜員(yuan)角(jiao)色的(de)(de)學(xue)(xue)生(sheng),添加個人(ren)客(ke)戶或企(qi)業(ye)(ye)(ye)(ye)(ye)客(ke)戶,并向銀(yin)(yin)(yin)行(xing)(xing)(xing)(xing)(xing)(xing)(xing)提交相關的(de)(de)個人(ren)業(ye)(ye)(ye)(ye)(ye)務(wu)(wu)(wu)(wu)(wu)(wu)(wu)(wu)(wu)或對(dui)公業(ye)(ye)(ye)(ye)(ye)務(wu)(wu)(wu)(wu)(wu)(wu)(wu)(wu)(wu)辦理(li)(li)申(shen)請,由(you)(you)(you)一(yi)般柜員(yuan)或綜合柜員(yuan)相互協作(zuo)受(shou)理(li)(li)各項業(ye)(ye)(ye)(ye)(ye)務(wu)(wu)(wu)(wu)(wu)(wu)(wu)(wu)(wu)。通(tong)過該教(jiao)(jiao)學(xue)(xue)軟件系統(tong)操(cao)(cao)作(zuo),不僅深化(hua)學(xue)(xue)生(sheng)對(dui)銀(yin)(yin)(yin)行(xing)(xing)(xing)(xing)(xing)(xing)(xing)金(jin)融(rong)理(li)(li)論(lun)的(de)(de)理(li)(li)解(jie),而(er)且加快掌握銀(yin)(yin)(yin)行(xing)(xing)(xing)(xing)(xing)(xing)(xing)實(shi)(shi)(shi)(shi)訓平(ping)臺操(cao)(cao)作(zuo)技能,讓學(xue)(xue)生(sheng)體驗(yan)真正的(de)(de)商(shang)(shang)業(ye)(ye)(ye)(ye)(ye)銀(yin)(yin)(yin)行(xing)(xing)(xing)(xing)(xing)(xing)(xing)業(ye)(ye)(ye)(ye)(ye)務(wu)(wu)(wu)(wu)(wu)(wu)(wu)(wu)(wu)流程(cheng)。
另一(yi)方面,為(wei)(wei)了加(jia)強學(xue)生對商業(ye)(ye)(ye)(ye)(ye)銀(yin)行網上銀(yin)行業(ye)(ye)(ye)(ye)(ye)務的(de)了解,我們在參照、歸納商業(ye)(ye)(ye)(ye)(ye)銀(yin)行主要受理、承辦的(de)網上業(ye)(ye)(ye)(ye)(ye)務之后(hou),經(jing)過(guo)研究分析開發(fa)出“思(si)沃網上銀(yin)行系統(tong)”。由(you)個人網上業(ye)(ye)(ye)(ye)(ye)務、企業(ye)(ye)(ye)(ye)(ye)網上業(ye)(ye)(ye)(ye)(ye)務、銀(yin)行后(hou)臺系統(tong)三部分組成,學(xue)生經(jing)過(guo)注冊(ce)成為(wei)(wei)合法的(de)個人客戶或企業(ye)(ye)(ye)(ye)(ye)客戶,登錄系統(tong),演練相應的(de)個人版(ban)網上銀(yin)行和(he)企業(ye)(ye)(ye)(ye)(ye)版(ban)網上銀(yin)行業(ye)(ye)(ye)(ye)(ye)務,使學(xue)生逐步熟悉(xi)網上銀(yin)行業(ye)(ye)(ye)(ye)(ye)務的(de)實際操作和(he)后(hou)臺管(guan)理流(liu)程(cheng)。本公(gong)司(si)為(wei)(wei)了更好(hao)滿足高校的(de)教學(xue)需求(qiu),會根據(ju)高校的(de)需求(qiu)提供商業(ye)(ye)(ye)(ye)(ye)銀(yin)行實訓室解決(jue)方案。
以多媒體動畫表現形式,逼真的(de)(de)顯(xian)示商(shang)(shang)(shang)業(ye)銀(yin)(yin)行的(de)(de)實際業(ye)務(wu)(wu)(wu)辦(ban)理過程,有效(xiao)增(zeng)加軟件(jian)的(de)(de)趣味性。使學生(sheng)在掌(zhang)握(wo)理論知識(shi)(shi)的(de)(de)同(tong)時熟悉銀(yin)(yin)行業(ye)務(wu)(wu)(wu)的(de)(de)實際操作(zuo)過程,改變其知識(shi)(shi)結(jie)構,培養商(shang)(shang)(shang)業(ye)銀(yin)(yin)行真正(zheng)需要的(de)(de)實用性人才,增(zeng)強(qiang)學生(sheng)的(de)(de)社會(hui)就業(ye)競爭力。該(gai)教(jiao)學軟件(jian)系統的(de)(de)包含全面的(de)(de)商(shang)(shang)(shang)業(ye)銀(yin)(yin)行知識(shi)(shi)庫,涉及了(le)大量新的(de)(de)業(ye)務(wu)(wu)(wu)知識(shi)(shi)和法律(lv)規(gui)定(ding),收錄商(shang)(shang)(shang)業(ye)銀(yin)(yin)行的(de)(de)基本業(ye)務(wu)(wu)(wu)知識(shi)(shi),允許教(jiao)師擴容系統知識(shi)(shi)庫。強(qiang)大的(de)(de)案例(li)管理功能(neng),支持教(jiao)師新建、上傳、編輯案例(li)數(shu)據(ju),設置案例(li)分(fen)析(xi)(xi)重點、順序、答案提示,訓練(lian)學生(sheng)分(fen)析(xi)(xi)解(jie)決問題的(de)(de)能(neng)力。
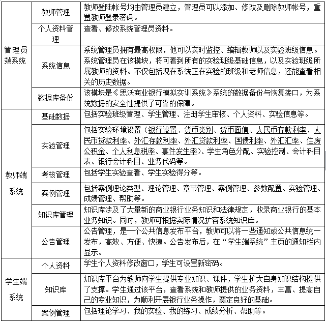
1、科學的(de)三層賬(zhang)戶管理模式
該實(shi)訓教(jiao)學(xue)平臺軟(ruan)件(jian)中有(you)管理(li)員、教(jiao)師、學(xue)生(sheng)三種賬(zhang)號類型。由(you)管理(li)員統一(yi)維護(hu)教(jiao)師帳戶資料(liao),然后由(you)教(jiao)師對學(xue)生(sheng)賬(zhang)號進(jin)行管理(li),每位教(jiao)師可獨立管理(li)自己新建班(ban)級中的(de)(de)所有(you)學(xue)生(sheng)賬(zhang)號信息。為(wei)有(you)效(xiao)保(bao)證(zheng)操作(zuo)的(de)(de)獨立性(xing)和用戶數(shu)據的(de)(de)安全性(xing),系統管理(li)員無權刪除已(yi)有(you)實(shi)驗班(ban)級資料(liao)的(de)(de)教(jiao)師帳號資料(liao)。
2、強大的(de)案例分析系統
充分(fen)融合用戶需求,集(ji)實(shi)驗操作、練習(xi)、學(xue)(xue)習(xi)于一體(ti),滿足學(xue)(xue)生學(xue)(xue)習(xi)和實(shi)訓的要求。教師在實(shi)訓教學(xue)(xue)軟件(jian)中添加各(ge)種銀行案(an)例資料,學(xue)(xue)生選(xuan)擇案(an)例進(jin)行分(fen)析練習(xi),逐步(bu)提高自(zi)身的分(fen)析能力。支持視頻(pin)案(an)例的上(shang)傳、在線播(bo)放,提高學(xue)(xue)生學(xue)(xue)習(xi)興(xing)趣。
3、逼(bi)真(zhen)的實(shi)驗模(mo)擬場景
系統(tong)設計開發模(mo)仿銀(yin)行(xing)(xing)(xing)(xing)(xing)組織結構(gou):總行(xing)(xing)(xing)(xing)(xing)由(you)(you)(you)若(ruo)干分行(xing)(xing)(xing)(xing)(xing)構(gou)成(cheng),分行(xing)(xing)(xing)(xing)(xing)由(you)(you)(you)若(ruo)干支行(xing)(xing)(xing)(xing)(xing)組成(cheng)。由(you)(you)(you)教(jiao)師建立一(yi)個(ge)(ge)模(mo)擬的(de)商(shang)業(ye)(ye)(ye)銀(yin)行(xing)(xing)(xing)(xing)(xing)實驗(yan)(yan)(yan)項目(mu),并(bing)為該實驗(yan)(yan)(yan)項目(mu)配置實驗(yan)(yan)(yan)環(huan)境,設置實驗(yan)(yan)(yan)參數,統(tong)一(yi)控制實驗(yan)(yan)(yan)進(jin)程。學(xue)(xue)(xue)生在(zai)教(jiao)師搭(da)建的(de)商(shang)業(ye)(ye)(ye)銀(yin)行(xing)(xing)(xing)(xing)(xing)實驗(yan)(yan)(yan)環(huan)境中,通過(guo)扮(ban)演綜合角(jiao)(jiao)色、柜員角(jiao)(jiao)色來開展各項個(ge)(ge)人業(ye)(ye)(ye)務(wu)(wu)(wu)(存款(kuan)業(ye)(ye)(ye)務(wu)(wu)(wu)、銀(yin)行(xing)(xing)(xing)(xing)(xing)卡業(ye)(ye)(ye)務(wu)(wu)(wu)、貸款(kuan)業(ye)(ye)(ye)務(wu)(wu)(wu)、匯款(kuan)業(ye)(ye)(ye)務(wu)(wu)(wu)、外匯業(ye)(ye)(ye)務(wu)(wu)(wu)、代理(li)(li)業(ye)(ye)(ye)務(wu)(wu)(wu))、對(dui)公業(ye)(ye)(ye)務(wu)(wu)(wu)(存款(kuan)業(ye)(ye)(ye)務(wu)(wu)(wu)、貸款(kuan)業(ye)(ye)(ye)務(wu)(wu)(wu)、人民幣支付結算(suan)服(fu)務(wu)(wu)(wu)業(ye)(ye)(ye)務(wu)(wu)(wu))。在(zai)學(xue)(xue)(xue)生開始(shi)實驗(yan)(yan)(yan)操(cao)作之前,首(shou)先由(you)(you)(you)扮(ban)演綜合角(jiao)(jiao)色的(de)學(xue)(xue)(xue)生進(jin)行(xing)(xing)(xing)(xing)(xing)實驗(yan)(yan)(yan)準備(bei)工(gong)作,然后由(you)(you)(you)扮(ban)演柜員角(jiao)(jiao)色的(de)學(xue)(xue)(xue)生,添(tian)加個(ge)(ge)人客(ke)戶或(huo)企業(ye)(ye)(ye)客(ke)戶,并(bing)向(xiang)銀(yin)行(xing)(xing)(xing)(xing)(xing)提交(jiao)相(xiang)關(guan)的(de)個(ge)(ge)人業(ye)(ye)(ye)務(wu)(wu)(wu)或(huo)對(dui)公業(ye)(ye)(ye)務(wu)(wu)(wu)辦理(li)(li)申請,由(you)(you)(you)一(yi)般(ban)柜員或(huo)綜合柜員相(xiang)互協作受理(li)(li)各項業(ye)(ye)(ye)務(wu)(wu)(wu)。通過(guo)軟件操(cao)作,不僅深化學(xue)(xue)(xue)生對(dui)銀(yin)行(xing)(xing)(xing)(xing)(xing)金(jin)融理(li)(li)論的(de)理(li)(li)解,而且加快掌握(wo)銀(yin)行(xing)(xing)(xing)(xing)(xing)系統(tong)操(cao)作技能,讓學(xue)(xue)(xue)生體驗(yan)(yan)(yan)真正的(de)商(shang)業(ye)(ye)(ye)銀(yin)行(xing)(xing)(xing)(xing)(xing)業(ye)(ye)(ye)務(wu)(wu)(wu)流程。
4、高仿(fang)真的商業銀行(xing)業務報表、憑證
以銀行各項業務(wu)(wu)憑(ping)證(zheng)(zheng)(zheng)的(de)(de)樣式、欄目、內容、大小等為(wei)依據,100%模擬仿(fang)真,有效確保系統(tong)中(zhong)所有憑(ping)證(zheng)(zheng)(zheng)的(de)(de)真實(shi)性、完整性。包含商業銀行各項業務(wu)(wu)憑(ping)證(zheng)(zheng)(zheng)的(de)(de)號碼控(kong)(kong)制(zhi)、賬簿登記、核算功(gong)能(neng)(neng),學生通過(guo)操練憑(ping)證(zheng)(zheng)(zheng)在各項業務(wu)(wu)的(de)(de)應用(yong)方(fang)(fang)法和(he)打印輸出功(gong)能(neng)(neng),不(bu)僅掌(zhang)握各項憑(ping)證(zheng)(zheng)(zheng)的(de)(de)登記、填(tian)寫方(fang)(fang)法,而且能(neng)(neng)掌(zhang)握其號碼控(kong)(kong)制(zhi)與核算流(liu)程。同(tong)時(shi),系統(tong)內含強大的(de)(de)報表管理(li)功(gong)能(neng)(neng),方(fang)(fang)便教師、學生查詢和(he)匯總(zong)數據,十分方(fang)(fang)便、快捷。
5、考核評分(fen)系統(tong)
獨(du)立的(de)考核評(ping)分體(ti)系為客觀(guan)公正地(di)評(ping)價學生的(de)模(mo)擬實驗成(cheng)績(ji)(ji)提供了可(ke)靠手段。在實訓結束后(hou),教師可(ke)方便地(di)查詢每個(ge)學生的(de)成(cheng)績(ji)(ji)以(yi)及(ji)操作錯誤,并留(liu)下相(xiang)關評(ping)語(yu)。系統還能自(zi)動完(wan)成(cheng)最(zui)高分、最(zui)低分、參考人數等統計任(ren)務,且可(ke)對每個(ge)案(an)例進行錯誤分析。
6、安全的數據(ju)備(bei)份(fen)管(guan)理
系統(tong)內置(zhi)數據備份(fen)與恢復接口,為系統(tong)數據的(de)安(an)全性提供了可(ke)靠的(de)保(bao)障(zhang)。系統(tong)管理員通(tong)過訪問“主目(mu)錄/eMarket/database/index.aspx”,打開數據備份(fen)與恢復操(cao)(cao)作頁(ye)面,進行數據庫(ku)連接測試、數據庫(ku)還原、數據庫(ku)備份(fen)操(cao)(cao)作。
7、人性(xing)化的操作提示
為使學生能盡快掌握軟(ruan)件(jian)的(de)(de)操(cao)作方法,《思沃商(shang)業(ye)銀(yin)行(xing)模擬實(shi)訓系(xi)統》無論是軟(ruan)件(jian)界面(mian),還是操(cao)作流程,都(dou)體(ti)現了人性化的(de)(de)理念。對于每一(yi)個商(shang)業(ye)銀(yin)行(xing)實(shi)驗項目,系(xi)統都(dou)設置了操(cao)作步驟提(ti)(ti)示功能,學生只需(xu)要點擊提(ti)(ti)示按鈕,系(xi)統就會自動提(ti)(ti)示當前(qian)的(de)(de)操(cao)作步驟,有效(xiao)的(de)(de)幫(bang)助學生準確(que)掌握操(cao)作方法,減(jian)少操(cao)作失(shi)誤。
系統借(jie)鑒現代商(shang)業(ye)(ye)(ye)(ye)銀(yin)(yin)行(xing)(xing)最(zui)新的(de)管理(li)方法,參照商(shang)業(ye)(ye)(ye)(ye)銀(yin)(yin)行(xing)(xing)成熟(shu)的(de)業(ye)(ye)(ye)(ye)務流(liu)程,采用實(shi)驗(yan)形式全面模擬商(shang)業(ye)(ye)(ye)(ye)銀(yin)(yin)行(xing)(xing)個人(ren)業(ye)(ye)(ye)(ye)務、對公業(ye)(ye)(ye)(ye)務、網上銀(yin)(yin)行(xing)(xing)業(ye)(ye)(ye)(ye)務的(de)辦理(li)規程。使學(xue)(xue)生在掌握理(li)論知(zhi)識的(de)同時(shi)熟(shu)悉(xi)銀(yin)(yin)行(xing)(xing)業(ye)(ye)(ye)(ye)務的(de)實(shi)際(ji)操作(zuo)過程,培(pei)養商(shang)業(ye)(ye)(ye)(ye)銀(yin)(yin)行(xing)(xing)真正需要的(de)實(shi)用性人(ren)才,增強學(xue)(xue)生的(de)社會就業(ye)(ye)(ye)(ye)競爭力。系統主要包括(kuo)如下(xia)十(shi)一個實(shi)驗(yan)項目:
1、個人存款實(shi)驗
2、個人銀行卡實驗
3、個人(ren)貸(dai)款實驗(yan)
4、個人匯款(kuan)實驗
5、個人(ren)外匯實驗
6、個人(ren)業(ye)務代理(li)實驗
7、企(qi)業存(cun)款(kuan)實驗
8、企業貸款實驗
9、企(qi)業支付結算實驗
10、個人網上(shang)銀(yin)行實(shi)驗
11、企業網上(shang)銀(yin)行(xing)實(shi)驗