Finance

系統能(neng)實現的目標和(he)功能(neng)
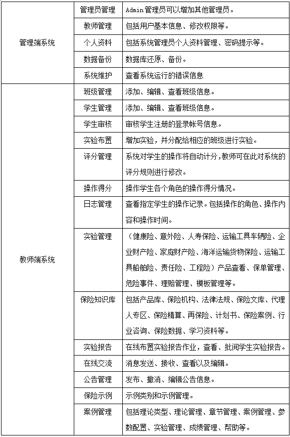
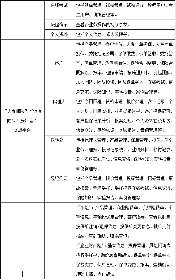
《思(si)沃(wo)保(bao)(bao)(bao)(bao)(bao)(bao)(bao)(bao)(bao)險(xian)(xian)(xian)(xian)(xian)(xian)(xian)實(shi)(shi)(shi)(shi)務(wu)(wu)模擬(ni)實(shi)(shi)(shi)(shi)訓系統》用Browser/Server三層(ceng)體系結(jie)構,將現(xian)(xian)行(xing)的(de)(de)(de)人(ren)壽(shou)(shou)保(bao)(bao)(bao)(bao)(bao)(bao)(bao)(bao)(bao)險(xian)(xian)(xian)(xian)(xian)(xian)(xian)、財(cai)(cai)(cai)產保(bao)(bao)(bao)(bao)(bao)(bao)(bao)(bao)(bao)險(xian)(xian)(xian)(xian)(xian)(xian)(xian)核心業(ye)(ye)務(wu)(wu)流程(cheng)(cheng)和專業(ye)(ye)知(zhi)(zhi)識(shi)(shi)有機結(jie)合,締(di)造出一個擬(ni)真的(de)(de)(de)“保(bao)(bao)(bao)(bao)(bao)(bao)(bao)(bao)(bao)險(xian)(xian)(xian)(xian)(xian)(xian)(xian)實(shi)(shi)(shi)(shi)務(wu)(wu)模擬(ni)實(shi)(shi)(shi)(shi)驗(yan)(yan)平(ping)(ping)(ping)臺(tai)(tai)”。實(shi)(shi)(shi)(shi)驗(yan)(yan)平(ping)(ping)(ping)臺(tai)(tai)采用經(jing)(jing)典的(de)(de)(de)角色(se)(se)模擬(ni)方式,通(tong)過學(xue)(xue)生(sheng)(sheng)(sheng)飾(shi)演客(ke)戶(hu)(hu)、保(bao)(bao)(bao)(bao)(bao)(bao)(bao)(bao)(bao)險(xian)(xian)(xian)(xian)(xian)(xian)(xian)代(dai)理(li)(li)人(ren)、保(bao)(bao)(bao)(bao)(bao)(bao)(bao)(bao)(bao)險(xian)(xian)(xian)(xian)(xian)(xian)(xian)經(jing)(jing)紀公(gong)(gong)(gong)司(si)(si)(si)(si)(si)、人(ren)壽(shou)(shou)保(bao)(bao)(bao)(bao)(bao)(bao)(bao)(bao)(bao)險(xian)(xian)(xian)(xian)(xian)(xian)(xian)公(gong)(gong)(gong)司(si)(si)(si)(si)(si)、財(cai)(cai)(cai)產保(bao)(bao)(bao)(bao)(bao)(bao)(bao)(bao)(bao)險(xian)(xian)(xian)(xian)(xian)(xian)(xian)公(gong)(gong)(gong)司(si)(si)(si)(si)(si)五類角色(se)(se),分別進入人(ren)壽(shou)(shou)保(bao)(bao)(bao)(bao)(bao)(bao)(bao)(bao)(bao)險(xian)(xian)(xian)(xian)(xian)(xian)(xian)實(shi)(shi)(shi)(shi)驗(yan)(yan)平(ping)(ping)(ping)臺(tai)(tai)、車輛運輸險(xian)(xian)(xian)(xian)(xian)(xian)(xian)實(shi)(shi)(shi)(shi)驗(yan)(yan)平(ping)(ping)(ping)臺(tai)(tai)、企業(ye)(ye)財(cai)(cai)(cai)產險(xian)(xian)(xian)(xian)(xian)(xian)(xian)實(shi)(shi)(shi)(shi)驗(yan)(yan)平(ping)(ping)(ping)臺(tai)(tai)、家庭財(cai)(cai)(cai)產險(xian)(xian)(xian)(xian)(xian)(xian)(xian)實(shi)(shi)(shi)(shi)驗(yan)(yan)平(ping)(ping)(ping)臺(tai)(tai)、工程(cheng)(cheng)責(ze)任險(xian)(xian)(xian)(xian)(xian)(xian)(xian)實(shi)(shi)(shi)(shi)驗(yan)(yan)平(ping)(ping)(ping)臺(tai)(tai)、公(gong)(gong)(gong)眾責(ze)任險(xian)(xian)(xian)(xian)(xian)(xian)(xian)實(shi)(shi)(shi)(shi)驗(yan)(yan)平(ping)(ping)(ping)臺(tai)(tai)、運輸工具船(chuan)舶險(xian)(xian)(xian)(xian)(xian)(xian)(xian)實(shi)(shi)(shi)(shi)驗(yan)(yan)平(ping)(ping)(ping)臺(tai)(tai)、海洋運輸貨物險(xian)(xian)(xian)(xian)(xian)(xian)(xian)實(shi)(shi)(shi)(shi)驗(yan)(yan)平(ping)(ping)(ping)臺(tai)(tai),操(cao)練人(ren)壽(shou)(shou)保(bao)(bao)(bao)(bao)(bao)(bao)(bao)(bao)(bao)險(xian)(xian)(xian)(xian)(xian)(xian)(xian)、財(cai)(cai)(cai)產保(bao)(bao)(bao)(bao)(bao)(bao)(bao)(bao)(bao)險(xian)(xian)(xian)(xian)(xian)(xian)(xian)實(shi)(shi)(shi)(shi)踐(jian)業(ye)(ye)務(wu)(wu)。首(shou)先(xian)由(you)人(ren)壽(shou)(shou)保(bao)(bao)(bao)(bao)(bao)(bao)(bao)(bao)(bao)險(xian)(xian)(xian)(xian)(xian)(xian)(xian)公(gong)(gong)(gong)司(si)(si)(si)(si)(si)、財(cai)(cai)(cai)產保(bao)(bao)(bao)(bao)(bao)(bao)(bao)(bao)(bao)險(xian)(xian)(xian)(xian)(xian)(xian)(xian)公(gong)(gong)(gong)司(si)(si)(si)(si)(si)添加自己(ji)所經(jing)(jing)營的(de)(de)(de)主險(xian)(xian)(xian)(xian)(xian)(xian)(xian)、附加險(xian)(xian)(xian)(xian)(xian)(xian)(xian)產品,以及(ji)相(xiang)關的(de)(de)(de)費率,由(you)投(tou)(tou)保(bao)(bao)(bao)(bao)(bao)(bao)(bao)(bao)(bao)客(ke)戶(hu)(hu)根據險(xian)(xian)(xian)(xian)(xian)(xian)(xian)種(zhong)的(de)(de)(de)特(te)點(dian)、性質,委(wei)托保(bao)(bao)(bao)(bao)(bao)(bao)(bao)(bao)(bao)險(xian)(xian)(xian)(xian)(xian)(xian)(xian)代(dai)理(li)(li)人(ren)或(huo)經(jing)(jing)紀公(gong)(gong)(gong)司(si)(si)(si)(si)(si)進行(xing)投(tou)(tou)保(bao)(bao)(bao)(bao)(bao)(bao)(bao)(bao)(bao),或(huo)直接向人(ren)壽(shou)(shou)保(bao)(bao)(bao)(bao)(bao)(bao)(bao)(bao)(bao)險(xian)(xian)(xian)(xian)(xian)(xian)(xian)公(gong)(gong)(gong)司(si)(si)(si)(si)(si)、財(cai)(cai)(cai)產保(bao)(bao)(bao)(bao)(bao)(bao)(bao)(bao)(bao)險(xian)(xian)(xian)(xian)(xian)(xian)(xian)公(gong)(gong)(gong)司(si)(si)(si)(si)(si)投(tou)(tou)保(bao)(bao)(bao)(bao)(bao)(bao)(bao)(bao)(bao)。保(bao)(bao)(bao)(bao)(bao)(bao)(bao)(bao)(bao)險(xian)(xian)(xian)(xian)(xian)(xian)(xian)公(gong)(gong)(gong)司(si)(si)(si)(si)(si)接到客(ke)戶(hu)(hu)投(tou)(tou)保(bao)(bao)(bao)(bao)(bao)(bao)(bao)(bao)(bao)單之后,根據投(tou)(tou)保(bao)(bao)(bao)(bao)(bao)(bao)(bao)(bao)(bao)險(xian)(xian)(xian)(xian)(xian)(xian)(xian)種(zhong)的(de)(de)(de)不同(tong),進行(xing)投(tou)(tou)保(bao)(bao)(bao)(bao)(bao)(bao)(bao)(bao)(bao)管理(li)(li)。通(tong)過一系列、多流程(cheng)(cheng)操(cao)作,使學(xue)(xue)生(sheng)(sheng)(sheng)真正學(xue)(xue)習到保(bao)(bao)(bao)(bao)(bao)(bao)(bao)(bao)(bao)險(xian)(xian)(xian)(xian)(xian)(xian)(xian)實(shi)(shi)(shi)(shi)務(wu)(wu)中的(de)(de)(de)保(bao)(bao)(bao)(bao)(bao)(bao)(bao)(bao)(bao)險(xian)(xian)(xian)(xian)(xian)(xian)(xian)代(dai)理(li)(li)、投(tou)(tou)保(bao)(bao)(bao)(bao)(bao)(bao)(bao)(bao)(bao)、承保(bao)(bao)(bao)(bao)(bao)(bao)(bao)(bao)(bao)、核保(bao)(bao)(bao)(bao)(bao)(bao)(bao)(bao)(bao)、變更、理(li)(li)賠、核賠等核心流程(cheng)(cheng)。軟件(jian)既(ji)支持學(xue)(xue)生(sheng)(sheng)(sheng)一人(ren)分飾(shi)客(ke)戶(hu)(hu)、保(bao)(bao)(bao)(bao)(bao)(bao)(bao)(bao)(bao)險(xian)(xian)(xian)(xian)(xian)(xian)(xian)代(dai)理(li)(li)人(ren)、保(bao)(bao)(bao)(bao)(bao)(bao)(bao)(bao)(bao)險(xian)(xian)(xian)(xian)(xian)(xian)(xian)經(jing)(jing)紀公(gong)(gong)(gong)司(si)(si)(si)(si)(si)、人(ren)壽(shou)(shou)保(bao)(bao)(bao)(bao)(bao)(bao)(bao)(bao)(bao)險(xian)(xian)(xian)(xian)(xian)(xian)(xian)公(gong)(gong)(gong)司(si)(si)(si)(si)(si)、財(cai)(cai)(cai)產保(bao)(bao)(bao)(bao)(bao)(bao)(bao)(bao)(bao)險(xian)(xian)(xian)(xian)(xian)(xian)(xian)公(gong)(gong)(gong)司(si)(si)(si)(si)(si)五類角色(se)(se)來完成(cheng)(cheng)保(bao)(bao)(bao)(bao)(bao)(bao)(bao)(bao)(bao)險(xian)(xian)(xian)(xian)(xian)(xian)(xian)實(shi)(shi)(shi)(shi)驗(yan)(yan),也支持由(you)同(tong)一班級中的(de)(de)(de)學(xue)(xue)生(sheng)(sheng)(sheng)組成(cheng)(cheng)實(shi)(shi)(shi)(shi)驗(yan)(yan)小組,以相(xiang)互協作或(huo)競(jing)爭的(de)(de)(de)方式來完成(cheng)(cheng)實(shi)(shi)(shi)(shi)驗(yan)(yan)。同(tong)時,學(xue)(xue)生(sheng)(sheng)(sheng)通(tong)過參加保(bao)(bao)(bao)(bao)(bao)(bao)(bao)(bao)(bao)險(xian)(xian)(xian)(xian)(xian)(xian)(xian)知(zhi)(zhi)識(shi)(shi)在線(xian)考(kao)試(shi),瀏覽、學(xue)(xue)習保(bao)(bao)(bao)(bao)(bao)(bao)(bao)(bao)(bao)險(xian)(xian)(xian)(xian)(xian)(xian)(xian)知(zhi)(zhi)識(shi)(shi)庫(ku)內容(rong),撰(zhuan)寫(xie)實(shi)(shi)(shi)(shi)驗(yan)(yan)報告,分析研(yan)究保(bao)(bao)(bao)(bao)(bao)(bao)(bao)(bao)(bao)險(xian)(xian)(xian)(xian)(xian)(xian)(xian)案例等,全(quan)(quan)方位提(ti)升保(bao)(bao)(bao)(bao)(bao)(bao)(bao)(bao)(bao)險(xian)(xian)(xian)(xian)(xian)(xian)(xian)專業(ye)(ye)理(li)(li)論知(zhi)(zhi)識(shi)(shi),真正使學(xue)(xue)生(sheng)(sheng)(sheng)通(tong)過使用軟件(jian),達(da)到實(shi)(shi)(shi)(shi)踐(jian)與(yu)理(li)(li)論俱提(ti)高(gao)的(de)(de)(de)效(xiao)果,高(gao)度(du)、全(quan)(quan)面地把握保(bao)(bao)(bao)(bao)(bao)(bao)(bao)(bao)(bao)險(xian)(xian)(xian)(xian)(xian)(xian)(xian)業(ye)(ye)務(wu)(wu)流程(cheng)(cheng),具備現(xian)(xian)代(dai)化(hua)保(bao)(bao)(bao)(bao)(bao)(bao)(bao)(bao)(bao)險(xian)(xian)(xian)(xian)(xian)(xian)(xian)從業(ye)(ye)人(ren)員應有的(de)(de)(de)知(zhi)(zhi)識(shi)(shi)結(jie)構,增強學(xue)(xue)生(sheng)(sheng)(sheng)的(de)(de)(de)社會就業(ye)(ye)競(jing)爭力。




三、軟件特點及(ji)優(you)勢
1、全面的保(bao)險(xian)作(zuo)業流(liu)程
學(xue)生通過飾(shi)演(yan)保(bao)(bao)險(xian)業(ye)(ye)務流(liu)程中的(de)(de)客戶、代理人(ren)、經(jing)紀公(gong)司、人(ren)壽(shou)(shou)保(bao)(bao)險(xian)公(gong)司、財(cai)產(chan)保(bao)(bao)險(xian)公(gong)司五種角色,進入“人(ren)壽(shou)(shou)保(bao)(bao)險(xian)”和(he)“財(cai)產(chan)保(bao)(bao)險(xian)”實(shi)踐(jian)平臺,從展業(ye)(ye)投保(bao)(bao)環節開始,至索賠(pei)(pei)理賠(pei)(pei)為(wei)(wei)止,全面(mian)操(cao)練保(bao)(bao)險(xian)核心(xin)業(ye)(ye)務中的(de)(de)投保(bao)(bao)、承保(bao)(bao)、核保(bao)(bao)、變更、理賠(pei)(pei)、核賠(pei)(pei)等流(liu)程,使學(xue)生的(de)(de)知識結構提升,彌補實(shi)踐(jian)業(ye)(ye)務操(cao)作的(de)(de)缺乏,實(shi)現對人(ren)壽(shou)(shou)保(bao)(bao)險(xian)、運輸(shu)工具車輛(liang)險(xian)、企業(ye)(ye)財(cai)產(chan)險(xian)、家庭財(cai)產(chan)險(xian)、海(hai)洋運輸(shu)貨物保(bao)(bao)險(xian)、運輸(shu)工具船(chuan)舶險(xian)、責任(ren)險(xian)、工程險(xian)的(de)(de)熟(shu)悉、掌握,對保(bao)(bao)險(xian)業(ye)(ye)務的(de)(de)主要工作流(liu)程有(you)一個清晰的(de)(de)輪廓,為(wei)(wei)學(xue)以致(zhi)用打下堅固(gu)的(de)(de)基礎。

2、規范的保險(xian)(xian)承(cheng)保單證(zheng)及保險(xian)(xian)理賠單證(zheng)
以優秀保(bao)(bao)(bao)險(xian)公司人壽險(xian)和(he)財產險(xian)業(ye)務單(dan)證的(de)(de)樣(yang)式、欄目、內容、大小(xiao)等為依據,100%模(mo)擬仿真,有(you)效確(que)保(bao)(bao)(bao)系統中保(bao)(bao)(bao)險(xian)承保(bao)(bao)(bao)單(dan)證及保(bao)(bao)(bao)險(xian)理賠(pei)單(dan)證的(de)(de)真實性(xing)、完整性(xing)。學(xue)生(sheng)通過操練單(dan)證在各項保(bao)(bao)(bao)險(xian)業(ye)務的(de)(de)應用方法,熟練掌(zhang)握保(bao)(bao)(bao)險(xian)承保(bao)(bao)(bao)及理賠(pei)單(dan)證的(de)(de)填制,貼近與(yu)保(bao)(bao)(bao)險(xian)公司的(de)(de)距(ju)離。,同時,系統內含強大的(de)(de)報表管理功能,方便(bian)教師、學(xue)生(sheng)查詢和(he)匯(hui)總數據,十分(fen)方便(bian)、快捷。

3、豐富、專業的知識庫
理論知識學(xue)(xue)習平臺,為教(jiao)師的(de)教(jiao)學(xue)(xue)和學(xue)(xue)生的(de)學(xue)(xue)習提供(gong)了支(zhi)持(chi)。我們(men)參(can)考高(gao)校保(bao)險類專(zhuan)業教(jiao)材,通過(guo)產品庫(ku)、保(bao)險機構、法律(lv)法規、保(bao)險文庫(ku)、代理人專(zhuan)區(qu)、保(bao)險精算(suan)、再(zai)保(bao)險、計劃書、保(bao)險案(an)例、行業咨詢、保(bao)險數(shu)據、學(xue)(xue)習資料(liao)十二(er)個目(mu)錄,集(ji)中收錄了與(yu)保(bao)險學(xue)(xue)原理、財產保(bao)險學(xue)(xue)、人身(shen)保(bao)險實(shi)務、保(bao)險企業經營管理學(xue)(xue)、保(bao)險核保(bao)核賠相關的(de)資料(liao),供(gong)學(xue)(xue)生參(can)
4、人(ren)性化設計理念(nian)
系(xi)統界面(mian)美觀,使用動畫和(he)三維立體(ti)效果,模仿保(bao)險公司(si)的工作(zuo)場景,使各個(ge)部門的工作(zuo)一(yi)目(mu)了(le)然,生動形象。
業(ye)務(wu)操(cao)作(zuo)簡單,操(cao)作(zuo)流程(cheng)清晰明(ming)了(le)(le),同時還具(ju)有智能(neng)化錯誤(wu)提(ti)示(shi)、操(cao)作(zuo)流程(cheng)控制等功能(neng),幫助學生盡(jin)快了(le)(le)解軟(ruan)件各模塊(kuai)功能(neng)及操(cao)作(zuo)方法,易(yi)學易(yi)懂,即使(shi)不需(xu)培訓也能(neng)很快掌握軟(ruan)件的使(shi)用(yong)方法。
5、數據備份(fen)與恢復機制
系統(tong)(tong)內置(zhi)數(shu)(shu)據備份(fen)(fen)與(yu)(yu)恢(hui)復(fu)接口(kou),為系統(tong)(tong)數(shu)(shu)據的安全(quan)性提供了可靠的保障。系統(tong)(tong)管理員通過打開數(shu)(shu)據備份(fen)(fen)與(yu)(yu)恢(hui)復(fu)操作頁(ye)面,進行(xing)數(shu)(shu)據庫連接測試、數(shu)(shu)據庫還(huan)原、數(shu)(shu)據庫備份(fen)(fen)操作。