International Trade

關(guan)鍵詞:外貿函(han)電(dian)(dian)實(shi)訓平臺(tai) 外貿函(han)電(dian)(dian)實(shi)訓教學軟件 外貿函(han)電(dian)(dian)實(shi)訓教學平臺(tai) 外貿函(han)電(dian)(dian)教學系統(tong)
思沃外(wai)貿(mao)函電實訓系統(案(an)例(li)版)主要是用于各大中(zhong)專院校外(wai)經貿(mao)類專業(ye)或者(zhe)有(you)外(wai)貿(mao)實際操作練習(xi)要求的(de)專業(ye)使(shi)用。
本教學(xue)平臺軟件可以(yi)配合國際(ji)貿易實(shi)務(wu)或者(zhe)進(jin)(jin)出(chu)口實(shi)務(wu)課程,在教學(xue)過(guo)程中同步進(jin)(jin)行(xing)上機操作實(shi)習(xi)。也可用(yong)作課堂教學(xue)完畢后(hou),讓(rang)學(xue)生進(jin)(jin)行(xing)整體流程的上機操作實(shi)習(xi)。
整個平臺系統的(de)(de)(de)目標是(shi)建立(li)一(yi)個國(guo)際(ji)貿(mao)易(yi)的(de)(de)(de)輔(fu)助教學系統,并能(neng)將(jiang)國(guo)際(ji)貿(mao)易(yi)教學過程中(zhong)所需要的(de)(de)(de)各實踐點(dian)進行較好的(de)(de)(de)體現。
國(guo)際貿(mao)易(yi)(yi)實(shi)務教學(xue)(xue)的(de)核心內容是外貿(mao)過程中相關函電的(de)書寫和各(ge)類單據的(de)填寫。為充分體(ti)現實(shi)踐(jian)教學(xue)(xue)的(de)宗旨,系(xi)(xi)統采(cai)用了以(yi)案例(li)教學(xue)(xue)為核心的(de)教學(xue)(xue)思想。在系(xi)(xi)統中建立多個(ge)不同(tong)的(de)案例(li),讓學(xue)(xue)生在一(yi)個(ge)實(shi)際的(de)案例(li)中切身體(ti)會商品進出(chu)口交易(yi)(yi)的(de)全過程。并可在系(xi)(xi)統的(de)控制和引導(dao)下(xia)一(yi)步(bu)一(yi)步(bu)的(de)完成相應的(de)案例(li),并通(tong)過這樣的(de)實(shi)際操(cao)作使其全面、系(xi)(xi)統、規范地(di)掌握從事(shi)進出(chu)口交易(yi)(yi)地(di)主要操(cao)作技能。
學生端




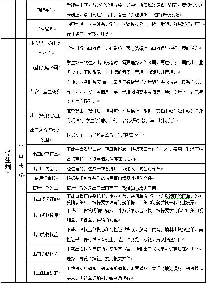
出口流程

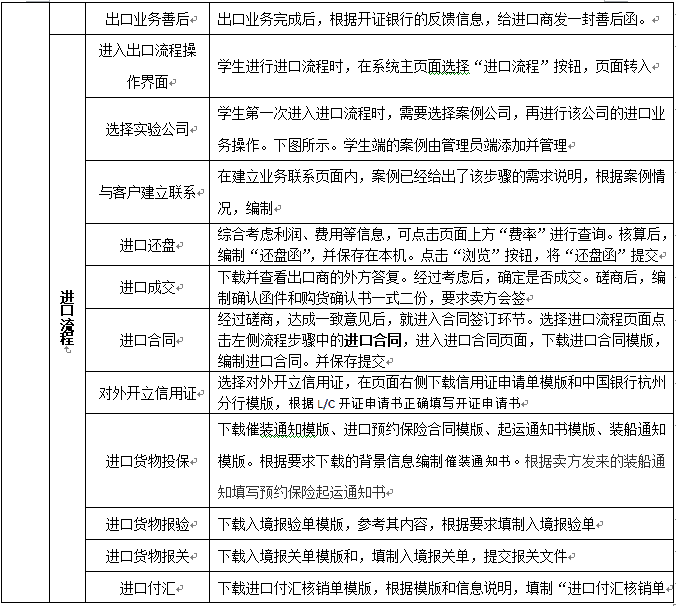
進口流程

1.采用B/S架構(gou),在服(fu)務器(qi)上安(an)裝本軟件,用戶端可通過相(xiang)連的局域(yu)網或(huo)互聯 網訪問(wen)服(fu)務器(qi)應(ying)用本軟件。本教學軟件不受時(shi)間空間的影(ying)響,學生(sheng)在寢室(shi)和機房都可以來完成試驗。
2.權限分為(wei)管(guan)理員、教(jiao)師和學(xue)生(sheng),其中學(xue)生(sheng)端(duan)在(zai)首頁以(yi)出口流(liu)程(cheng)、進(jin)口流(liu)程(cheng)、資費(fei)信息、幫助(zhu)、注(zhu)冊等模塊(kuai)顯示。教(jiao)師通過兩個權限對(dui)用(yong)戶、實驗基礎數據(ju)、實驗進(jin)程(cheng)等方(fang)面進(jin)行有效的管(guan)理。教(jiao)師通過系統中的獨立端(duan)口對(dui)班(ban)級(ji)學(xue)生(sheng)進(jin)行管(guan)理,可對(dui)學(xue)生(sheng)所需實驗步驟進(jin)行分步開放操(cao)作權限。教(jiao)師也可根據(ju)自己所總結的案例或者典型的案例在(zai)管(guan)理員端(duan)口進(jin)行添(tian)加,操(cao)作簡單、方(fang)便。
3. 當實(shi)驗結束時(shi),軟件將操作實(shi)踐的(de)(de)記(ji)錄提供給教師端進(jin)行(xing)批閱評分,同學系統將自動統計分數,并提供成(cheng)績(ji)查(cha)詢模塊(kuai),讓教師了解學生對業務和(he)(he)單據的(de)(de)掌握情況,以便調整教學計劃。體現(xian)整個進(jin)出口貿易中完整的(de)(de)流程和(he)(he)步驟,包含將實(shi)際中常用(yong)的(de)(de)函電和(he)(he)單證類型。所有(you)的(de)(de)單證練習都(dou)備有(you)單證模板,用(yong)于(yu)學生填寫,且所有(you)的(de)(de)練習模塊(kuai)都(dou)備有(you)取自實(shi)際外貿案例過程中的(de)(de)參考答案。
4.進(jin)口(kou)(kou)流程包(bao)含(han)選擇實(shi)驗公司(si)、與客戶建立聯系、出(chu)口(kou)(kou)報價及發(fa)盤、出(chu)口(kou)(kou)還(huan)價核算(suan)及發(fa)盤、出(chu)口(kou)(kou)成交(jiao)核算(suan)、出(chu)口(kou)(kou)合同簽訂、信用證審(shen)核、信用證修改(gai)函(han)、出(chu)口(kou)(kou)貨運(yun)訂艙、出(chu)口(kou)(kou)貨物(wu)(wu)投保(bao)、出(chu)口(kou)(kou)貨物(wu)(wu)報檢、出(chu)口(kou)(kou)貨物(wu)(wu)報關、出(chu)口(kou)(kou)制單結匯和出(chu)口(kou)(kou)業(ye)務(wu)善后等內(nei)容(rong)。軟件內(nei)容(rong)注重實(shi)務(wu)操作,它針(zhen)對外貿業(ye)務(wu)的實(shi)踐性和適時性,通過各(ge)種案例(li)加(jia)深對國(guo)際貿易各(ge)種慣例(li)及法(fa)律法(fa)規(gui)(gui)、業(ye)務(wu)規(gui)(gui)范的理解和記憶。
5. 案(an)(an)例(li)分析是為各教學(xue)步驟(zou)添(tian)加(jia)具體的(de)案(an)(an)例(li)內容(rong)。在案(an)(an)例(li)中(zhong),將以(yi)事實(shi)(shi)為依據,為學(xue)生講(jiang)解外(wai)貿業務(wu)中(zhong)各方面的(de)注(zhu)意事項。內容(rong)鮮明、故(gu)事典型,更能起(qi)到增強記憶的(de)效果。案(an)(an)例(li)分析將提供大量實(shi)(shi)際(ji)案(an)(an)例(li)信(xin)息,給(gei)學(xue)生閱(yue)讀。以(yi)實(shi)(shi)際(ji)的(de)例(li)子給(gei)學(xue)生帶來(lai)真實(shi)(shi)感(gan)。進口(kou)流程(cheng)包含選擇實(shi)(shi)驗(yan)公司、與(yu)客戶建立聯系(xi)、進口(kou)還盤、進口(kou)成(cheng)交、進口(kou)合同、對外(wai)開立信(xin)用證、進口(kou)貨(huo)物(wu)投保、進口(kou)貨(huo)物(wu)報(bao)檢、進口(kou)貨(huo)物(wu)報(bao)關(guan)和進口(kou)匯付等內容(rong)。
6. 外貿常(chang)(chang)(chang)(chang)識(shi)(shi)包(bao)含(han)的(de)內容(rong)廣泛,可以(yi)是業(ye)務操(cao)作常(chang)(chang)(chang)(chang)識(shi)(shi),也可以(yi)是法律法規常(chang)(chang)(chang)(chang)識(shi)(shi)及一些專業(ye)性術語的(de)解釋。目前,軟(ruan)件中默認的(de)外貿常(chang)(chang)(chang)(chang)識(shi)(shi)分(fen):相關法律、法規、WTO專題(ti)、EDI專題(ti)、常(chang)(chang)(chang)(chang)用資源類(lei)網站、相關常(chang)(chang)(chang)(chang)識(shi)(shi)類(lei)知(zhi)識(shi)(shi)。各大類(lei)下(xia)又包(bao)含(han)若干子(zi)類(lei)。各子(zi)類(lei)中包(bao)含(han)大量(liang)外貿知(zhi)識(shi)(shi)。提供知(zhi)識(shi)(shi)庫(ku)和(he)幫助功能,知(zhi)識(shi)(shi)庫(ku)中的(de)背景知(zhi)識(shi)(shi)可在管(guan)理(li)員中的(de)知(zhi)識(shi)(shi)庫(ku)管(guan)理(li)中進行內容(rong)的(de)添加和(he)管(guan)理(li)。
7.將實際中(zhong)(zhong)外貿公(gong)司業務(wu)案(an)例(li)和(he)教(jiao)學案(an)例(li)組合(he)起來,設(she)計多套(tao)完整的案(an)例(li),引導(dao)學生進行理論知識的運(yun)用(yong),讓學生對國(guo)際貿易過程中(zhong)(zhong)的業務(wu)有(you)立體(ti)的認識和(he)了解。
8.為實驗準備完(wan)整(zheng)的費(fei)率查(cha)詢表(biao),包括(kuo)貨物等級表(biao)、海洋運價表(biao)、海關(guan)稅則表(biao)、匯率表(biao)。
9.提(ti)供知(zhi)(zhi)識(shi)庫(ku),即“背景知(zhi)(zhi)識(shi)”,是由(you)管(guan)(guan)理(li)(li)員在管(guan)(guan)理(li)(li)平臺的(de)“管(guan)(guan)理(li)(li)員管(guan)(guan)理(li)(li)”下(xia)的(de)“知(zhi)(zhi)識(shi)庫(ku)管(guan)(guan)理(li)(li)”中(zhong)進行知(zhi)(zhi)識(shi)庫(ku)內容的(de)添加和管(guan)(guan)理(li)(li)。如果要查(cha)看(kan)知(zhi)(zhi)識(shi)庫(ku)內容,可(ke)(ke)不需(xu)要登陸。在系(xi)統(tong)首頁(ye),點擊“出口(kou)流程”、“進口(kou)流程”或“咨詢(xun)信息(xi)”、“教師入口(kou)”等(deng),都可(ke)(ke)打開知(zhi)(zhi)識(shi)庫(ku)的(de)鏈節(jie)頁(ye)面(mian)。
10. 支持多(duo)教師,多(duo)班級同(tong)時使用。
11. 系統提(ti)供的單證(zheng)、流程等(deng)信息,都(dou)(dou)是(shi)從專業的高度,采用先進的計算機技術,與現實(shi)的單證(zheng)模(mo)板(ban)及操(cao)作流程保持“零”距離差別。提(ti)供豐富(fu)的函(han)電(dian)和(he)(he)單證(zheng)練(lian)習(xi)(xi)(xi)。學生對(dui)整(zheng)個(ge)進出口貿(mao)易中完整(zheng)的流程的實(shi)際(ji)操(cao)練(lian),其中所(suo)有(you)步(bu)驟(zou)中都(dou)(dou)設立對(dui)應的函(han)電(dian)和(he)(he)單證(zheng)練(lian)習(xi)(xi)(xi)。所(suo)有(you)的單證(zheng)練(lian)習(xi)(xi)(xi)都(dou)(dou)備有(you)單證(zheng)模(mo)板(ban),用于學生填(tian)寫,且(qie)所(suo)有(you)的練(lian)習(xi)(xi)(xi)模(mo)塊(kuai)都(dou)(dou)備有(you)取自(zi)實(shi)際(ji)外貿(mao)案例過程中的參考答案。
12.以(yi)(yi)案(an)例教學(xue)(xue)為中心。通過精心設(she)(she)計的(de)(de)多個完整的(de)(de)案(an)例,供(gong)(gong)學(xue)(xue)生練習和了解實際外貿過程中的(de)(de)所需要的(de)(de)函電、單證以(yi)(yi)及相關內容。系統(tong)本身提供(gong)(gong)多個設(she)(she)定案(an)例流程,且系統(tong)允許教師自行修改(gai)這(zhe)些案(an)例流程。教師也(ye)可自己建(jian)立新的(de)(de)案(an)例流程,以(yi)(yi)方便不同學(xue)(xue)校教學(xue)(xue)使用。
13. 提供多個設定案(an)(an)(an)例流程(cheng),且系統允許教師(shi)自行修改(gai)這些案(an)(an)(an)例流程(cheng)。教師(shi)也可自己建立新(xin)的案(an)(an)(an)例流程(cheng),便于不(bu)同(tong)學校(xiao)教學使(shi)用(yong)。